喜讯 | 我校在“建行杯”中国国际大学生创新大赛(2024)中取得优异成绩

  供稿:教务处 审核:王春玲  日期:2024-10-29  


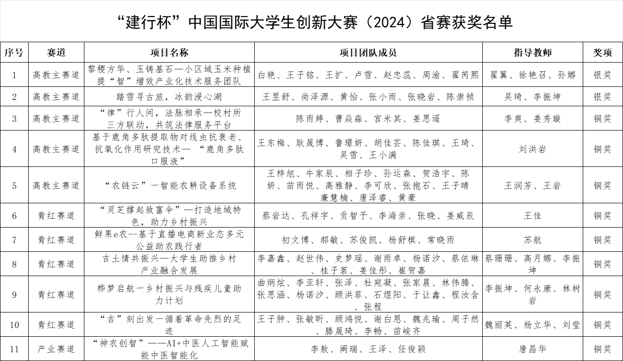
近日,由吉林省教育厅、四平市人民政府等10个部门联合主办,吉林师范大学、吉林工程职业学院共同承办、中国建设银行吉林省分行协办的“建行杯”中国国际大学生创新大赛(2024)吉林省总决赛落下帷幕并公布了成绩,我校共斩获11个奖项。其中,银奖2项,铜奖9项,创造了我校在该项赛事中历史最好成绩。



本届大赛以我敢闯 我会创为主题,聚焦更中国、更国际、更教育、更全面、更创新、更协同总体目标,三位一体统筹推进教育、科技、人才工作,着力培育新质生产力,推进高校创新创业教育改革,加强拔尖创新人才自主培养。本次大赛自5月份启动以来,参赛学校共计66所,参与学生数达40万余人次。经过激烈角逐,最终490支团队脱颖而出进入决赛,对决路演答辩。




一直以来,学校高度重视创新创业赛事,搭建形成了以赛促教、以赛促学、以赛促创、以赛促建的新平台,为培养两强人才奠定了坚实的基础,为人才培养探索了新途径。本次比赛,全校师生共申报1230个项目,3000余名学生参赛。经过培训和打磨,学校遴选了32个项目参加建行杯中国国际大学生创新大赛(2024)吉林省总决赛。






今后,学校将继续以应用型创新人才为培养目标,秉持“以赛促教、以赛促学、以赛促创”的双创育人理念,深化创新创业教育改革,进一步整合各项资源,形成政府、学校、企业协同育人的新模式,开创创新创业教育的新局面。