供稿:教务处 审核:王春玲 日期:2025-03-25
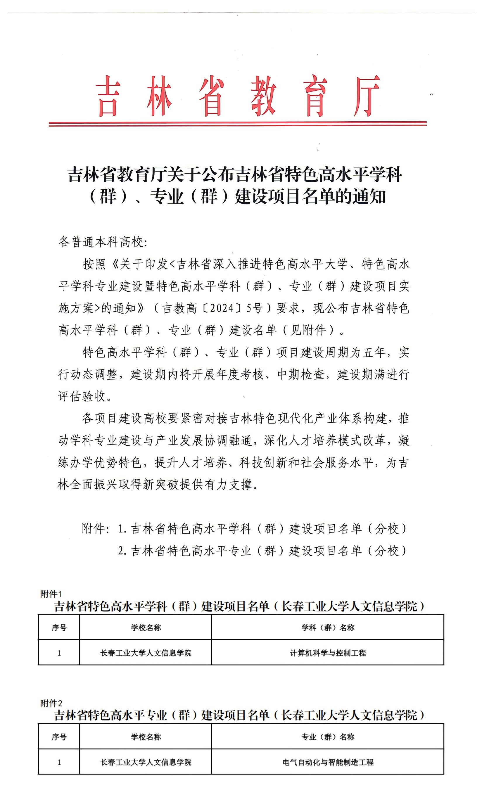
近日,吉林省教育厅公布《关于公布吉林省特色高水平学科(群)、专业(群)建设项目名单的通知》,我校计算机科学与控制工程学科(群)成功获批吉林省特色高水平学科(群)建设项目,电气自动化与智能制造工程专业(群)成功获批吉林省特色高水平专业(群)建设项目。
多年来,我校计算机科学与控制工程学科(群)、电气自动化与智能制造工程专业(群)面向吉林省汽车产业、装备制造产业、电子信息产业和数字经济发展,立足于电气工程、智能制造、人工智能、计算机技术赋能智能制造业,服务制造类企业转型升级,深耕校企合作,深化产教协同育人,努力培养复合型、应用型和技能型人才。
我校入选吉林省特色高水平学科(群)、专业(群)建设项目,为学校的学科、专业建设特色发展带来了重大机遇,也提出了更高的要求。接下来,学校将以吉林省特色高水平学科(群)、专业(群)建设项目实施方案为指导,进一步凝炼学科(群)、专业(群)建设项目特色,着力在打造人才培养高地,创新服务平台,深化教育教学改革等方面,为吉林全面振兴取得新突破贡献力量。
初审:高雪妮
复审:孙延辉
终审:王春玲