校内新闻

站内链接

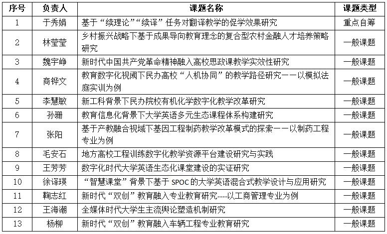
喜报 | 我校获批13项吉林省高等教育学会2023年度高教科研课题

  供稿:科研处 审核:王春玲  日期:2023-06-30  


近日,吉林省高等教育学会下发了《关于公布2023年度吉林省高教科研课题立项名单的通知》,经省高教学会专家组三轮评审,最终我校共有13项课题获得批准立项,其中重点自筹课题1项,一般课题12项。

具体名单如下:



立项建设后,我校将依照上级课题管理部门的要求,按时启动开题工作,并加强过程管理,提高课题研究质量,推进学校教育发展,有效深化教学理论,促进学校教科研事业不断地发展。

今后,我校将进一步落实吉林省高等教育学会相关政策与规定,履行学会会员的职责和义务,提升全校教师课题申报积极性,严把教科研项目申报质量,推进课程建设和人才培养,整体提高我校办学质量和教科研水平。